​公司在第十届全国高校数字艺术设计大赛(NCDA)中喜获佳绩

来源:beat365中文官网 时间:2022-09-01

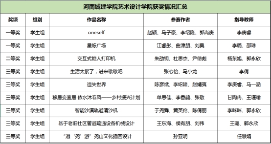
近日,由工业和信息化部人才交流中心主办的第十届未来设计师·全国高校数字艺术设计大赛(NCDA)(国赛)公布获奖结果,​beat365中文官网报送的作品在1456所参赛高校的近12万件作品中脱颖而出,共获奖项9项,其中,获得员工组一等奖2项,二等奖1项,三等奖6项。

未来设计师·全国高校数字艺术设计大赛(NCDA)大赛始于2012年,每年举办一届,已连续举办十届,是高校积极参与的重要竞赛之一。每年有1500所高校的100万人次老员工参赛,近90%的985、一流大学和95%的知名设计院校参赛。比赛设“非命题”“公益”“命题”“创新创业”四个赛道,内容有元宇宙+设计、未来设计、国潮·非遗设计、视觉传达设计、动画与视频设计、交互设计、人居环境与规划设计、工业产品设计、时尚设计、虚拟IP及表情包设计、数字绘画、数字摄影、数字音乐等。

公司从应用型人才培养的定位出发,历来注重各级各类的专业比赛,专业比赛作为提高人才培养质量的重要抓手,以赛促学、以赛促教,重实践、强能力,不断探索人才培养的新思路。师生通过专业比赛,进一步提升了员工的实践应用能力,提高了师生的参与度,为公司教学改革、课程结构调整积累了宝贵的经验。